本期为你们带来的教程是关于酷家乐的,你们知道酷家乐如何发源文件吗?下面这篇教程就为各位带...
很多刚刚下载接触酷家乐的用户们,都不是很熟悉酷家乐怎么进入个人主页?接下来,小编就为各位...
很多设计师或者需要装修的用户都会使用酷家乐,最近一些新用户询问小编酷家乐如何导出报价清单...
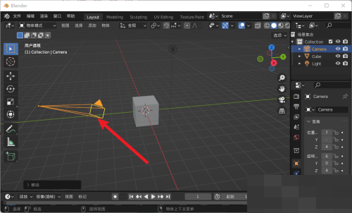
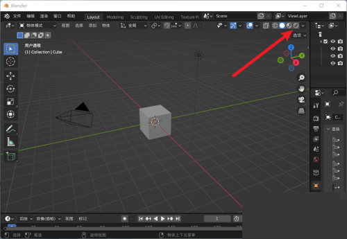
今天小编为大家带来了Blender移动摄像机教程,想知道怎么做的小伙伴来看看接下来的这篇...
使用Blender的时候,很多小伙伴不知道怎么显示灯光,下面小编就给大家带来Blende...
神仙道3秦时明月是最新的活动,我们需体验荆轲刺秦王的剧情,突破层层守卫和铜镜的照射,利用箱...
暴走英雄坛六周年庆活动已经开启,大家需要按照要求完成相应的剧情任务,然后获得奖励。下面为大...
进击的汉字新收拾房间怎么过?这一关两个人在做瑜伽,房间比较乱,大家需要在老妈回来前收拾好房...
神仙道3应龙天相如何加点?全新妖族伙伴应龙现已加入仙界,强度非常高,很多玩家不清楚其天相怎...
以闪亮之名咪崽闯天下是最新上线的活动,参与活动打卡,可以获得代币,兑换全新套装星银跹蝶。以...
逆水寒手游六尊使是舞阳城外城老三,难度比较高,有六个药人,分别对应着不同职业,很多队伍都是...
第七史诗暗莉莉贝即暗剪刀,针对debuff选手,输出手,现在环境强度还是很高的一张卡。接下...
破灭虚妄,重返现实!今日,由bilibili游戏自主研发并发行的二次元3D动态指令RPG新...
鬼泣巅峰之战2.0版本已经上线,不仅玩法多样,更有海量福利上线即送,为猎魔的旅途保驾护航。...
食物语玻璃鱿鱼好感礼物是什么?玻璃鱿鱼是最新上线的食魂,定位为群攻,可以使用枪械发射神经毒...