今天小编为大家带来了Blender移动摄像机教程,想知道怎么做的小伙伴来看看接下来的这篇文章吧,相信一定会帮到你们的。
Blender怎么移动摄像机?Blender移动摄像机教程
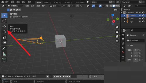
1、首先我们进入到应用当中。
2、然后点击移动图标或按g键。
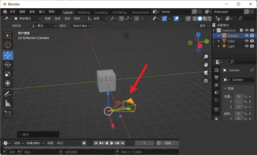
3、最后拖动摄像机到新的位置即可。
以上这篇文章就是Blender移动摄像机教程,更多教程尽在本站。

今天小编为大家带来了Blender移动摄像机教程,想知道怎么做的小伙伴来看看接下来的这篇文章吧,相信一定会帮到你们的。
Blender怎么移动摄像机?Blender移动摄像机教程
1、首先我们进入到应用当中。
2、然后点击移动图标或按g键。
3、最后拖动摄像机到新的位置即可。
以上这篇文章就是Blender移动摄像机教程,更多教程尽在本站。
1. 本站部分资源来源于用户上传和网络,如有侵权请联系站长删除! 2. 本站提供的资源,都不包含技术服务请大家谅解! 3. 如有链接无法下载或失效,请联系管理员处理! 4. 如未特别注明,如遇到无法解压的请联系管理员!
MXTU MAX仿毒舌苹果CMS影视自适应主题模板修正版源码,该模板是电影先生Mxone ...
苹果CMS V10_主播视频网_二开苹果cms视频网站源码模板 – 亲测源码 有演示下载地...
苹果CMS V10_香蕉视频_二开苹果cms视频网站源码模板下载链接:https://ww...
模板介绍苹果CMS V10仿抖音短视频PC端网站模板是一款适用于苹果CMS的网站模板。该模...
苹果 CMSv10 最新热门短剧模板是一款专为短剧内容打造的高效模板。它采用了最新的设计理...
模板简介:苹果CMS V10暗黑色系动漫番剧小视频在线播放主题模板,带留言、会员中心、评论...
模板简介:苹果CMS V10简约自适应白色影视主题模板 带资讯和会员中心,简白风格模板基于...
模板简介:苹果CMS V10手机端最新UI影视主题模板 二次元JOELEO 多配色切换,并...