有的小伙伴会问小编Blender怎么移动视角,下面小编就为大家详细的介绍一下,想知道的话就来看看吧,相信一定会帮到你们的。
Blender怎么移动视角?Blender移动视角教程
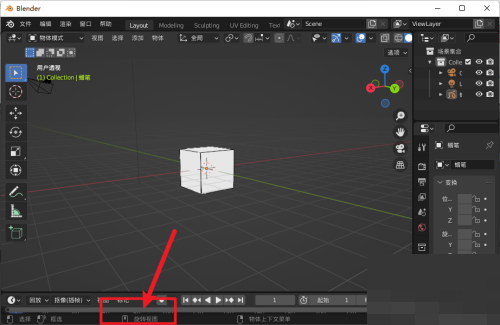
1、首先我们进入到应用当中。
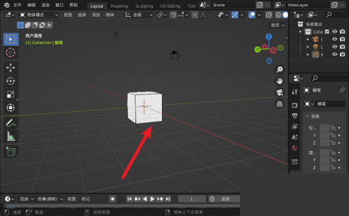
2、然后按住鼠标的中键。
3、最后移动视角到需要的位置即可完成任务。
以上就是Blender怎么移动视角的全部内容,更多精彩教程请关注本站!

有的小伙伴会问小编Blender怎么移动视角,下面小编就为大家详细的介绍一下,想知道的话就来看看吧,相信一定会帮到你们的。
Blender怎么移动视角?Blender移动视角教程
1、首先我们进入到应用当中。
2、然后按住鼠标的中键。
3、最后移动视角到需要的位置即可完成任务。
以上就是Blender怎么移动视角的全部内容,更多精彩教程请关注本站!
1. 本站部分资源来源于用户上传和网络,如有侵权请联系站长删除! 2. 本站提供的资源,都不包含技术服务请大家谅解! 3. 如有链接无法下载或失效,请联系管理员处理! 4. 如未特别注明,如遇到无法解压的请联系管理员!
MXTU MAX仿毒舌苹果CMS影视自适应主题模板修正版源码,该模板是电影先生Mxone ...
苹果CMS V10_主播视频网_二开苹果cms视频网站源码模板 – 亲测源码 有演示下载地...
苹果CMS V10_香蕉视频_二开苹果cms视频网站源码模板下载链接:https://ww...
模板介绍苹果CMS V10仿抖音短视频PC端网站模板是一款适用于苹果CMS的网站模板。该模...
苹果 CMSv10 最新热门短剧模板是一款专为短剧内容打造的高效模板。它采用了最新的设计理...
模板简介:苹果CMS V10暗黑色系动漫番剧小视频在线播放主题模板,带留言、会员中心、评论...
模板简介:苹果CMS V10简约自适应白色影视主题模板 带资讯和会员中心,简白风格模板基于...
模板简介:苹果CMS V10手机端最新UI影视主题模板 二次元JOELEO 多配色切换,并...